广大毕业学生团员们,你们好。首先,祝贺同学们圆满完成学业。在你们离开母校、走上新的学习工作岗位之际,记得做好团员档案工作。

团员档案包括入团志愿书、入团申请书等,是职业生涯中第一份正式档案材料。对同学们来说,团员档案一般纳入学籍档案进行管理,学籍档案是建立干部人事档案的基础。2018年中共中央办公厅印发的《干部人事档案工作条例》明确提出,干部人事档案是教育培养、选拔任用、管理监督干部和评鉴人才的重要基础,是维护干部人才合法权益的重要依据,是社会信用体系的重要组成部分。《条例》第十九条规定,包含入团志愿书、入团申请书在内的党、团类材料,表彰奖励类材料,当选群团组织代表会议代表(委员)及相关职务等会议代表类材料,均是干部人事档案的主要内容。所以说,团员档案对同学们十分重要。毕业后,团员档案原则上要随学籍档案转到继续学习、工作的单位或县以上公共就业和人才服务机构。今年,教育部规定,离校时未落实工作单位的高校毕业生,学籍档案可在学校保留两年。

团员组织关系是指团员对团的基层组织的隶属关系。按照《团章》规定,团员由一个基层组织转移到另一个基层组织,必须及时办理组织关系转接手续。毕业后继续上学的团员,要将组织关系转入录取学校的相应团组织;毕业后走向社会的团员,要按照实际毕业去向,转至工作单位团组织或乡镇街道团组织;普通高校和职业教育学校的毕业学生团员在毕业后尚未落实就业去向的,可在原就读学校保留团组织关系6个月。值得注意的是,团员档案是团员身份认证、开展团员组织关系转接的重要依据,但不一定要和组织关系去向保持完全一致。
为便于同学们转接团员组织关系,全团依托“智慧团建”系统开展毕业学生团员组织关系转接工作,请同学们按照工作指引,根据自身实际情况,主动规范地转接好团组织关系。
各级团组织要认真做好毕业学生团员的团员档案核查和组织关系转接工作,积极主动为广大团员提供贴心的帮助和服务。同学们在转接组织关系过程中,如果遇到困难或疑问,可登录“智慧团建”系统网页(zhtj.youth.cn/zhtj)查询相关工作流程,可咨询当地相关基层团组织,也可与团中央及各省级团委联系。
今年的毕业季很不平凡,祝大家在新的学习工作岗位上一切顺利。
咨询电话

一图读懂
本指引既适用于各级团组织,也适用于团员。





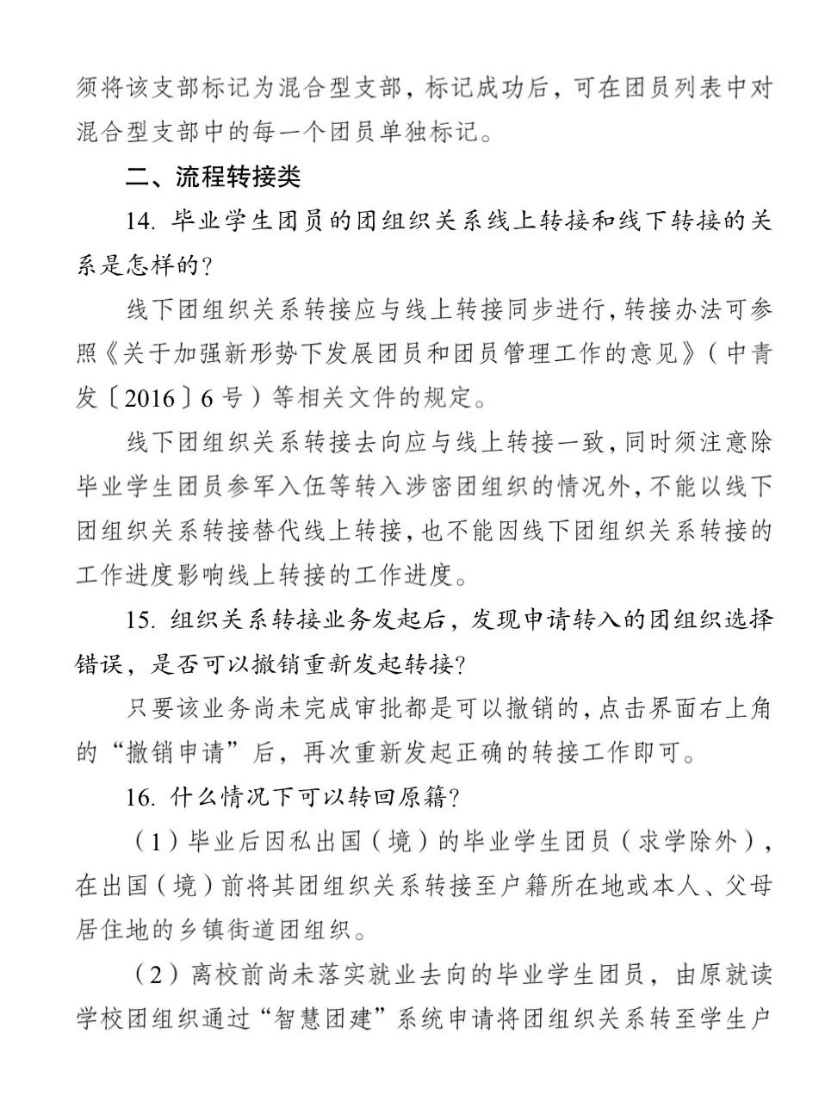
常见问题Q&A







